Standard-ACGS_Best_Practice_Guidelines_for_Variant_Classification_in_Rare_Disease_2024

2015

2015年,ACMG & AMP 联合发表了standards and guidelines for the interpretation of sequence variants (Richards et al Genetics in Medicine 2015)30223-9/fulltext) 具体参考我们之前的文章 指南描述了一种根据一系列标准和证据水平(非常强、强、中等或支持性)对变异进行分类的方法,包括“致病性”、“可能致病性”、“意义不明确”、“可能良性”或“良性”。
image

image

2017

2017年1月,AMP & ASCO & CAP 针对癌症基因组解读发表了Standards and Guidelines for the Interpretation and Reporting of Sequence Variants in Cancer 具体参考我们之前的文章
2015年发表的文章提供了一套独立不同级别体系,判定的关注点不是致病性,而是临床意义

  • tier I,具有强烈临床意义的变体(A和B级证据);
  • tier II,具有潜在临床意义的变体(C或D级证据);
  • tier III,临床意义未知的变体;
  • tier IV,良性或可能良性的变体

image

2017年12月,AGCS 发表了 ACGS Best Practice Guidelines for Variant Classification 2017
因为2015年的指南对所有变异都根据疾病和遗传模式进行分类。随着认知的增加,考虑到特定标准的适用性和权重可能因疾病和基因而异,需要对特定基因的变异分类提供更有针对性的指导。 美国ClinGen项目进一步制定这些指南,该项目包括特定疾病工作组和序列变异解释(SVI)工作组,该工作组为调整指南提供建议和协调方法,而本次发表的最佳实践,是2015年指南的第一次更新。 相关历史工作可以在ClinGen 项目组的历史记录 查看(不止于2017年)。
在本次更新中,主要涉及两个部分。

  1. 证据标准的判定需要结合患者的临床表型进行评估,仅当患者的表型与疾病基因关联一致时才应使用这些标准,涉及 PS2 、PS3 和 PM6 。
  2. 增加了使用功能实验 能/否 作为 PS3 证据项的说明。
  3. 针对2015的所有证据项,提供了更详细的补充说明。这里列出部分,详细内容可以参考上述链接原文获取。
    alt text

2018

2018年8月,AGCS 发表了 ACGS Best Practice Guidelines for Variant Classification 2018 大概看了下,开始我都恍惚以为是完全一样的内容,后来细看了一下,还是有些区别的发现相比2017年的版本,在2018年对证据项进行了进一步的补充说明。
alt text

2019

2019年5月,AGCS 发表了 ACGS Best Practice Guidelines for Variant Classification 2019

  1. 补充了使用型别作为PP4证据项的示例。
  2. 对证据项的补充说明进行了进一步的补充完善。
    alt text

2020

2020年2月,AGCS 发表了 ACGS Best Practice Guidelines for Variant Classification 2020

  1. 更新了根据证据项判定最终致病和疑似致病的的标准
Classification Combining rules
Pathogenic (a) 1 Very strong AND ≥1 Strong OR ≥1 Moderate OR ≥2 Supporting
Pathogenic (b) ≥3 Strong
Pathogenic (c) 2 Strong AND ≥1 Moderate OR ≥2 Supporting
Pathogenic (d) 1 Strong AND ≥3 Moderate OR ≥2 Moderate AND ≥2 Supporting OR ≥1 Moderate AND ≥4 Supporting
Likely pathogenic (a) ≥2 Strong
Likely pathogenic (b) 1 Strong AND 1-2 Moderate OR ≥2 Supporting
Likely pathogenic (c) ≥3 Moderate OR 2 Moderate AND ≥2 Supporting OR 1 Moderate AND ≥4 Supporting
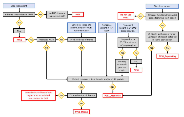
  1. 对stop loss类型的变异,如何区别PVS1和PM4两个证据项进行了具体描述。
    alt text
  2. 针对检测实验室如何出局报告,及如何在报告中展示证据项信息进行了详细的示例说明。
  3. 然后惯例性的,又对证据项的补充说明进行了进一步的补充完善。

2024

2024年2月,AGCS 发表了 ACGS Best Practice Guidelines for Variant Classification 2024
重大的更新是在指南中首次纳入了CNV的解读( 2020年,ACMG联合CLinGen,曾单独发表过一篇CNV解读的技术标准: guidelines specific for the interpretation of copy number variants (CNVs)(Riggs et al., 2020)

  1. 在之前的stop-loss的基础上,针对start-loss 和frameshift类型的变异,增加了PVS1和PM4两个证据项进行了具体描述。
    alt text
    因为2024版本是目前的最新版本,同时新增 CNV的解读,内容较多,具体内容单独介绍。参考文章
-------------本文结束感谢您的阅读-------------